選單
關於淑君阿姨
聯絡我們
回首頁
分類清單
選單
關於淑君阿姨
聯絡我們
選民信箱
林口大小事
公車路線
媒體報導&活動相片
會勘紀錄
免費法律諮詢
免費法律&心理諮詢
請來電預約
法律諮詢:每周一~五晚上、每月第一周五早上
心理線上諮詢:每月最後一周週五晚上
點擊律師&心理諮詢師團隊
迄114年12月底,共13179件
首頁
選單
會勘紀錄
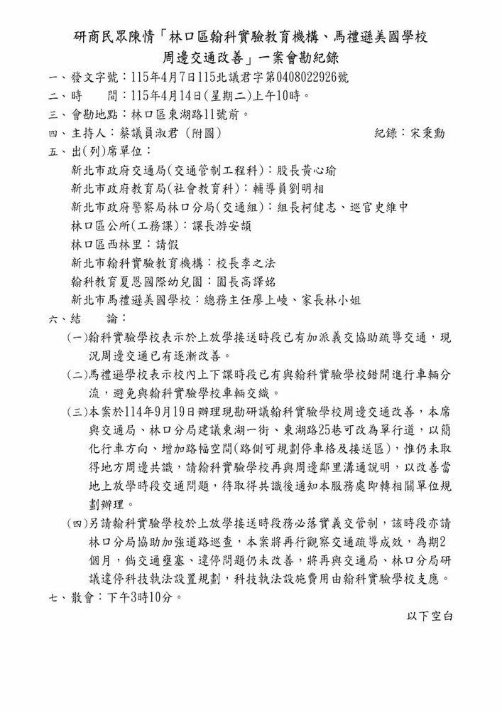
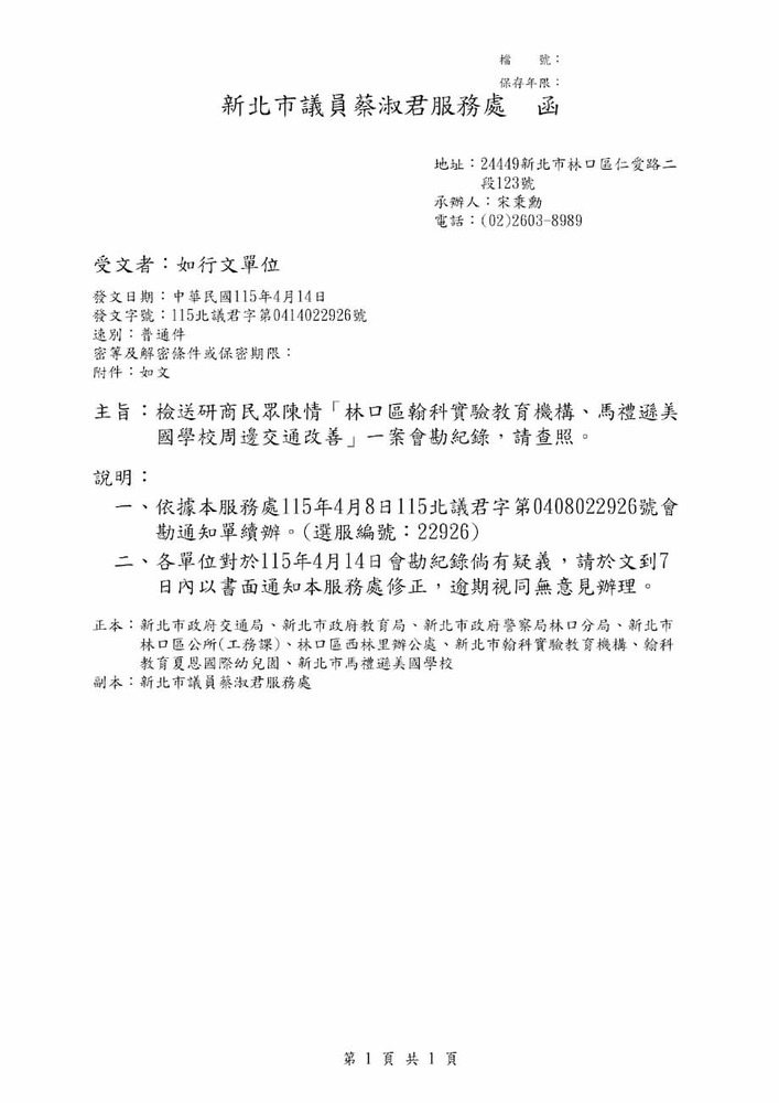
研商民眾陳情「林口區翰科實驗教育機構、馬禮遜美國學校周邊交通改善」一案現場會勘。(22926)
登入
Close
帳號
密碼
驗證碼
Voice Play
0797
登入
忘記密碼
登入成功