選單
關於淑君阿姨
聯絡我們
回首頁
分類清單
選單
關於淑君阿姨
聯絡我們
選民信箱
林口大小事
公車路線
媒體報導&活動相片
會勘紀錄
免費法律諮詢
免費法律&心理諮詢
請來電預約
法律諮詢:每周一~五晚上、每月第一周五早上
心理線上諮詢:每月最後一周週五晚上
點擊律師&心理諮詢師團隊
迄114年12月底,共13179件
首頁
選單
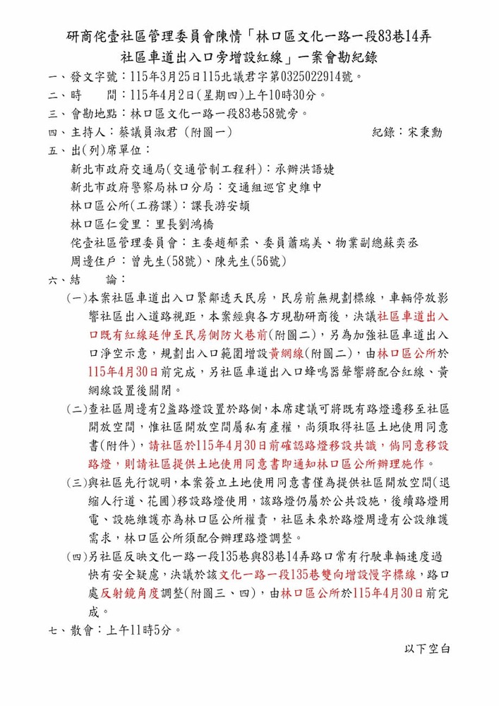
會勘紀錄
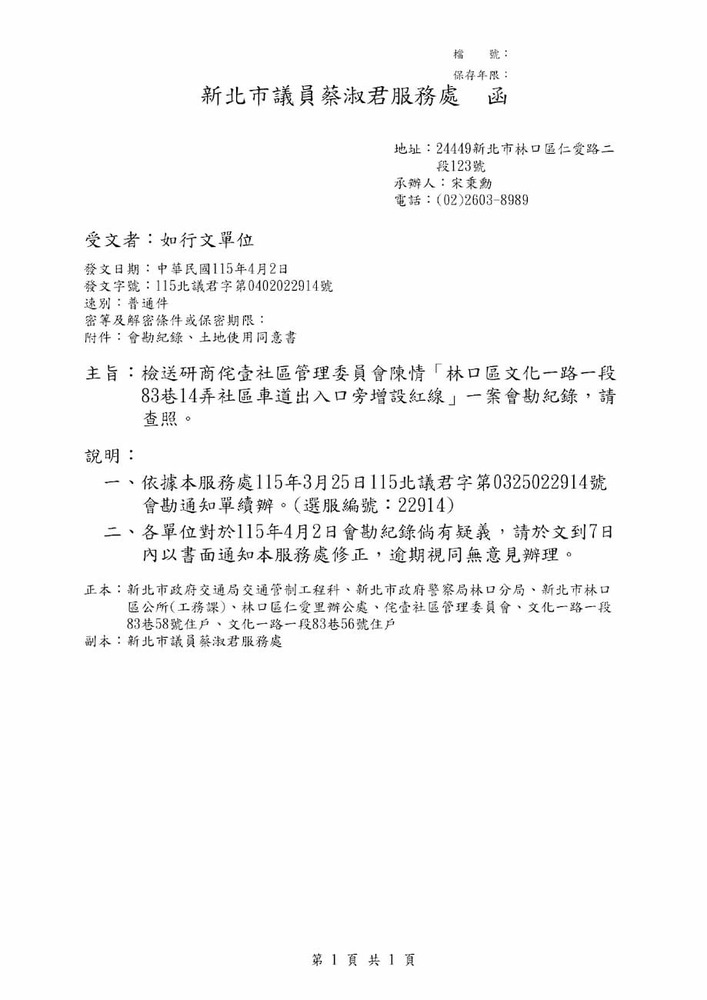
研商侘壹社區管理委員會陳情「林口區文化一路一段83巷14弄社區車道出入口旁增設紅線」一案現場會勘。(22914)
登入
Close
帳號
密碼
驗證碼
Voice Play
8727
登入
忘記密碼
登入成功